2 Union Square, Union City, CA 94587
contact@NeoBiotechnologies.com
510-376-5603

Home >> Antibodies >> CD3e (T-Cell Marker)

CD3e (T-Cell Marker)

Mouse Monoclonal Antibody [Clone C3e/1931]

Catalog #

Size

20 ug
100 ug
100 ug

Price (USD)

219.00
499.00
499.00

Formulation

Purified Ab with BSA and Azide at 200ug/ml
Purified Ab with BSA and Azide at 200ug/ml
Purified Ab WITHOUT BSA at 1.0mg/ml

Catalog No

Size

20 ug
100 ug
100 ug

Formulation

Purified Ab with BSA and Azide at 200ug/ml
Purified Ab with BSA and Azide at 200ug/ml
Purified Ab WITHOUT BSA at 1.0mg/ml

Price (USD)

219.00
499.00
499.00
img

Formalin-fixed, paraffin-embedded human Spleen stained with CD3e Mouse Monoclonal Antibody (C3e/1931).

img

Western Blot Analysis of human Jurkat cell lysate using CD3e Mouse Monoclonal Antibody (C3e/1931).

img

SDS-PAGE Analysis Purified CD3e Mouse Monoclonal Antibody (C3e/1931). Confirmation of Integrity and Purity of Antibody.

img

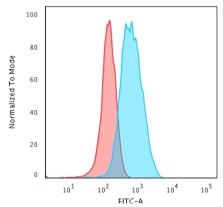
Flow Cytometric Analysis of Jurkat cells. CD3e Mouse Monoclonal Antibody (C3e/1931) followed by Goat anti-Mouse IgG-CF488 (Blue); Isotype Control (Red).

img

Analysis of Protein Array containing more than 19,000 full-length human proteins using CD3e-Monospecific Mouse Monoclonal Antibody (C3e/1931)

Product Details

Synonyms

CD3 epsilon; CD3 TCR complex; T cell antigen receptor complex epsilon subunit of T3; T-cell surface antigen T3/Leu-4 epsilon chain; T-cell surface glycoprotein CD3 epsilon chain; T3E; TCRE; TiT3 complex

Positive Control

Jurkat cells. Tonsil or lymph node.

Known Applications & Suggested Dilutions

ELISA, Flow Cyt, Western Blot, IHC-P         More Details

ELISA (Use Ab at 2-4ug/ml for coating) (Order Ab without BSA)
Flow Cytometry (1-2ug/million cells)
Western Blot (1-2ug/ml)
Immunohistochemistry (Formalin-fixed) (1-2ug/ml for 30 minutes at RT)
(Staining of formalin-fixed tissues requires heating tissue sections in 10mM Tris buffer with 1mM EDTA, pH 9.0, for 45 min at 95°C followed by cooling at RT for 20 minutes)
Optimal dilution for a specific application should be determined.

Immunogen

A recombinant human CD3e protein fragment (around aa 23-119) (exact sequence is proprietary)

Cellular Localization

Cell Surface and Cytoplasmic

Species Reactivity

Human.

Host / Ig Isotype

Mouse / IgG1, kappa

Mol. Weight of Antigen

20kDa

Specificity & Comments

Recognizes the epsilon-chain of CD3, which consists of five different polypeptide chains (designated as gamma, delta, epsilon, zeta, and eta) with MW ranging from 16-28kDa. The CD3 complex is closely associated at the lymphocyte cell surface with the T cell antigen receptor (TCR). Reportedly, CD3 complex is involved in signal transduction to the T cell interior following antigen recognition. The CD3 antigen is first detectable in early thymocytes and probably represents one of the earliest signs of commitment to the T cell lineage. In cortical thymocytes, CD3 is predominantly intra-cytoplasmic. However, in medullary thymocytes, it appears on the T cell surface. CD3 antigen is a highly specific marker for T cells, and is present in majority of T cell neoplasms.

Related Products



200ug/ml of Ab Purified from Bioreactor Concentrate by Protein A/G. Prepared in 10mM PBS with 0.05% BSA & 0.05% azide. Also available WITHOUT BSA & azide at 1.0mg/ml.

Key References

  1. Cibull ML et. al. Histopathology, 1989, 15(6):599-605.
  2. Mason DY et. al. Journal of Clinical Pathology, 1989, 42(11):1194-200.

Bioinformatics

  •  Entrez Gene ID: 916
  •  Gene Symbol: CD3E
  •  SwissProt: P07766
  •  Chromosome Location: 11q23.3
  •  Unigene: 3003
NBT01931