2 Union Square, Union City, CA 94587
contact@NeoBiotechnologies.com
510-376-5603

Home >> Antibodies >> N myc (and STAT) Interactor / NMI

N myc (and STAT) Interactor / NMI

Mouse Monoclonal Antibody [Clone PCRP-NMI-1C1]

Catalog #

Size

20 ug
100 ug
100 ug

Price (USD)

219.00
499.00
499.00

Formulation

Purified Ab with BSA and Azide at 200ug/ml
Purified Ab with BSA and Azide at 200ug/ml
Purified Ab WITHOUT BSA and Azide at 1.0mg/ml

Catalog No

Size

20 ug
100 ug
100 ug

Formulation

Purified Ab with BSA and Azide at 200ug/ml
Purified Ab with BSA and Azide at 200ug/ml
Purified Ab WITHOUT BSA and Azide at 1.0mg/ml

Price (USD)

219.00
499.00
499.00
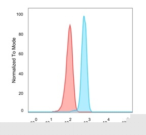
img

Flow Cytometric Analysis of PFA-fixed HeLa cells. NMI Mouse Monoclonal Antibody (PCRP-NMI-1C1) followed by goat anti-mouse IgG-CF488 (blue); unstained cells (red).

img

SDS-PAGE Analysis Purified NMI Mouse Monoclonal Antibody (PCRP-NMI-1C1). Confirmation of Purity and Integrity of Antibody.

img

Analysis of Protein Array containing more than 19,000 full-length human proteins using NMI Mouse Monoclonal Antibody (PCRP-NMI-1C1).

Product Details

Synonyms

N myc (and STAT) interactor; N myc interactor; NMI; NMYC and STAT interactor; NMYC interactor

Positive Control

HeLa or K562 cells.

Known Applications & Suggested Dilutions

Flow Cyt         More Details

Flow Cytometry (1-2ug/million cells)
Optimal dilution for a specific application should be determined.

Immunogen

Recombinant full-length human NMI protein

Cellular Localization

Nucleus.

Species Reactivity

Human

Host / Ig Isotype

Mouse / IgG2b

Mol. Weight of Antigen

38kDa

Specificity & Comments

Nmi (for N-Myc interactor) is an interferon inducible protein that associates with multiple transcription factors, including c-Myc, n-Myc, Max, and c-Fos, which contain bHLH-ZIP, bHLH, or Zip domains. Nmi is ubiquitously expressed at low levels throughout various fetal and adult tissues and at higher levels in myeloid leukemias and cell lines overexpressing c-Myc. In addition to binding Myc proteins, Nmi also associates with the Stat family of transcription factors, where it enhances Stat-dependent transcription. Although Nmi lacks an intrinsic DNA binding or activation domain, Nmi enhances the transcriptional activity of the Stat proteins, in response to cytokine stimulation, by recruiting the Stat1 and Stat5 transcriptional coactivators, CREB-binding protein (CBP) and p300. In vitro studies indicate that Nmi, expressed in conjunction with CBP, enhances the transcriptional responsiveness of Stat5 to IL-2 stimulation five-fold over CBP alone by increasing the affinity of Stat proteins for CBP/p300.

Related Products



200ug/ml of Ab purified from Bioreactor Concentrate by Protein A/G. Prepared in 10mM PBS with 0.05% BSA & 0.05% azide. Also available WITHOUT BSA & azide at 1.0mg/ml.

Key References

  1. Bao, J. and Zervos, A.S. 1996. Isolation and characterization of Nmi, a novel partner of Myc proteins. Oncogene 12: 2171-2176.
  2. Sakamuro, D. and Prendergast, G.C. 1999. Oncogene 18: 2942-2954.

Bioinformatics

  •  Entrez Gene ID: 9111
  •  Gene Symbol: NMI
  •  SwissProt: Q13287
  •  Chromosome Location: 2q23.3
  •  Unigene: 54483